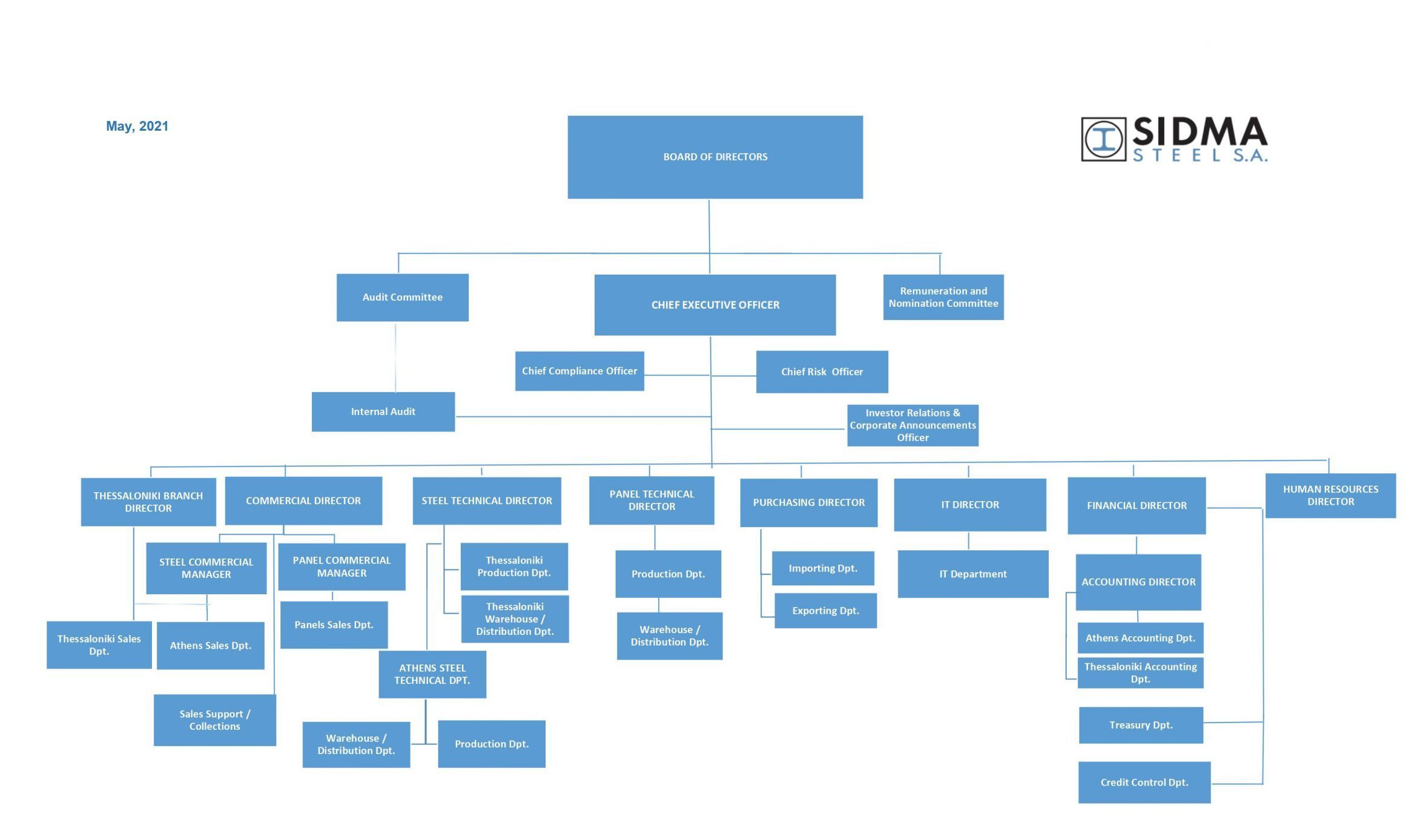
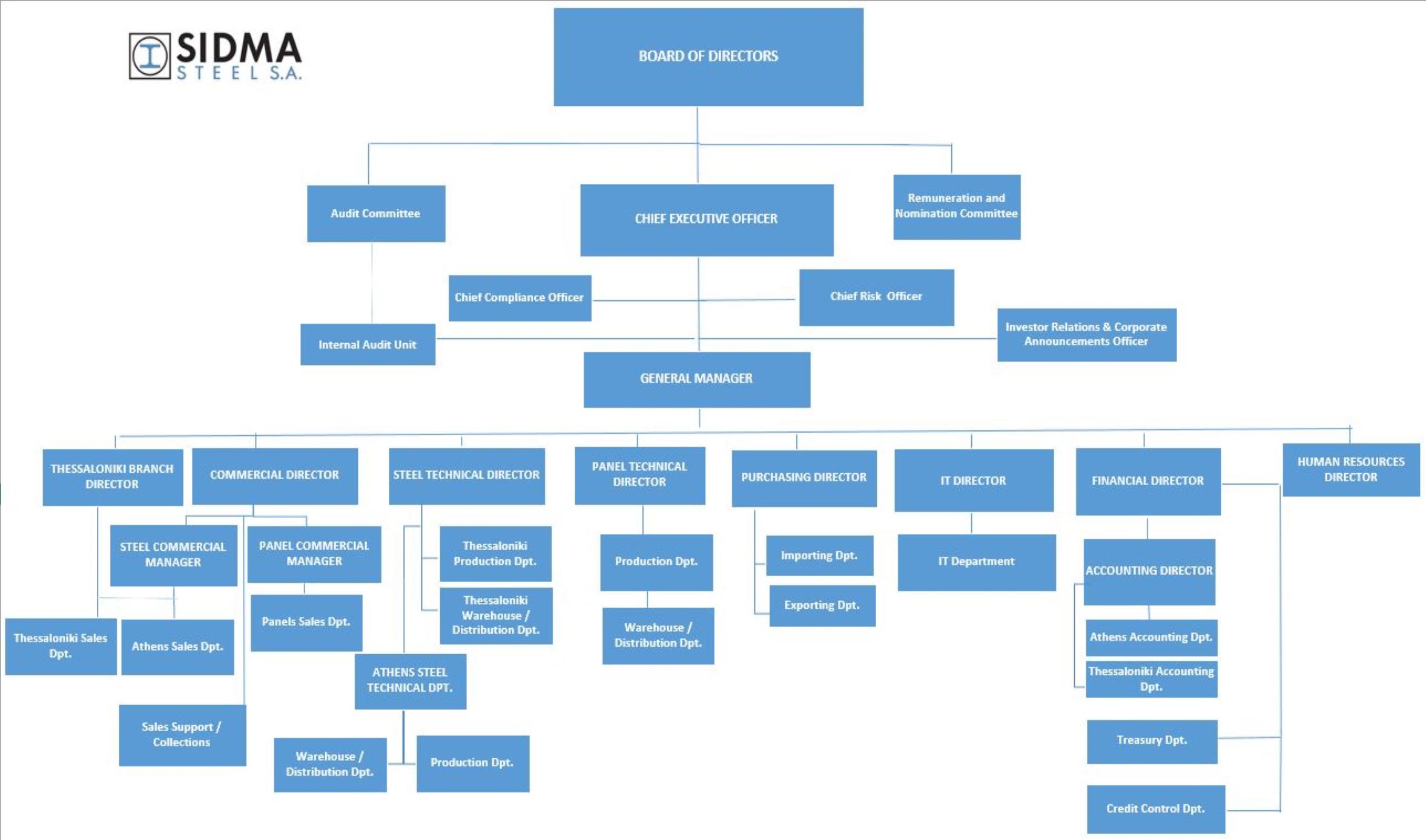
Organization Chart

Senior Corporate Executives
BSc graduate in Applied Accounting from Oxford Brooks University (U.K) as well as a BSc in Physics from Aristotle University of Tssaloniki. He also holds an MBA from University of LaVerne and a PhD from the Electronic and Electrical Engineering Department of the University of Surrey (U.K.). Additionally, he holds a Master's degree from the Chartered Institute of Marketing (CIM). He has been working for the company since 2004, holding the position of Group CFO, an Executive Member of the Company’s Board of Directors since May 2020 and at the same time, he holds the position of General Manager since November 2022.
Graduate of the University of Athens Department of Physics and holds Master's and Doctoral Degrees in Theoretical Nuclear Physics from the University of Manchester (U.K). He joined the company in 1995.
Graduate of the University of Piraeus School of Business. He joined SIDMA in 1993.
Diploma in Mechanical Engineering from National Technical University of Athens (N.T.U.A.). He has been a production manager and sales manager for steel products companies and a director of production companies with an international presence. He has a professional experience of more than 30 years. He has been working in the company since 2016.
Holds a Bachelor 's (B.A.) from the Department of Economics of Stirling University and a Master's (M.Sc.) degree in Computing Science from the University of Newcastle upon Tyne. He joined the Company in 2003.
For 20 years she was the Human Resources Director of the BITROS HOLDING Group and CHIPITA INTERNATIONAL S.A., while he has held executive positions in the field of Human Resources Management and Labor Relations of multinational companies (CARREFOUR, The Mart ). She was a member of the Board. of the Labor Force Employment Organization (OAED) as a representative of S.E.V., and participated in committees of the Association, such as the committee of article 15 of Law 1264/82 and the working group for work issues. She has been working for the Company since September 2020.
Graduated of the Department of Organization and Business Administration of the Athens University of Economics and Business, holder of a Master of Science (MSc) in International Economics, Banking and Finance from Cardiff University with significant experience in the field. She has been working for the company since 2023 and assumed the duties of Head of the Internal Control Unit and Internal Auditor in May 2024.
The Company has an Investor Relations Department headed by Ioanna Orkoula, a graduate of the Department of Public Administration of Panteion University, with significant experience, which has been with our company from 2008.