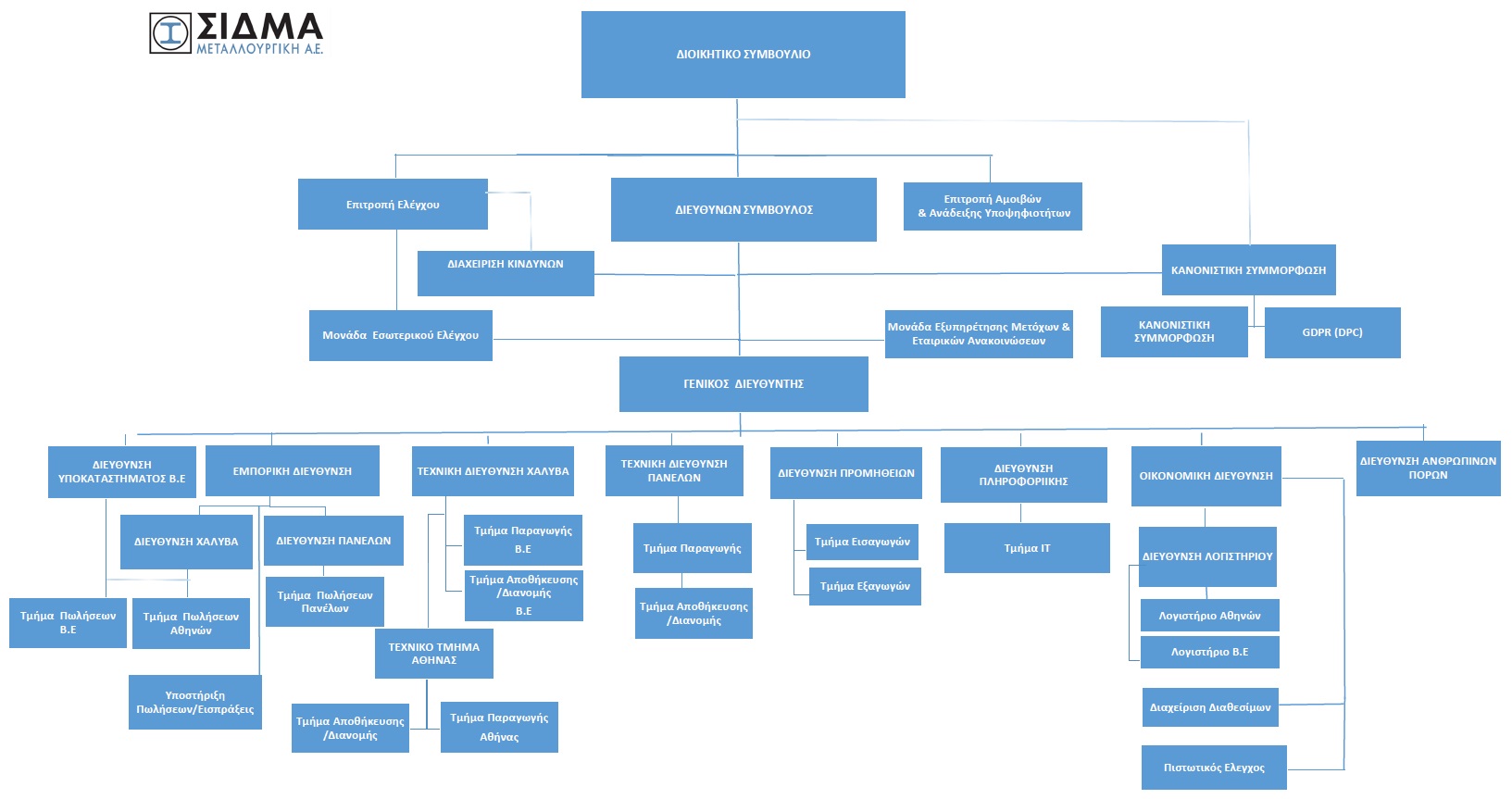
Οργανόγραμμα

Ανώτατα Διευθυντικά Στελέχη
Πτυχιούχος εφαρμοσμένης Λογιστικής από το Πανεπιστήμιο του Oxford Brooks και κάτοχος Μεταπτυχιακού διπλώματος (M.Sc.) και Διδακτορικού (Ph.D) από το τμήμα Ηλεκτρολόγων Μηχανικών του Πανεπιστημίου του Surrey. Κατέχει επίσης πτυχίο στη Φυσική από το ΑΠΘ και MBA από το Πανεπιστήμιο της La Verne California. Τέλος, κατέχει μεταπτυχιακό δίπλωμα από το Chartered Institute of Marketing (CIM). Εργάζεται στην εταιρία από το 2004 κατέχοντας τη θέση του Group CFO , είναι εκτελεστικό μέλος στο Διοικητικό Συμβούλιο της εταιρίας από τον Μάιο 2020 και από τον Νοέμβριο 2022 κατέχει παράλληλα τη θέση του Γενικού Διευθυντή.
Πτυχιούχος του Φυσικού Τμήματος του Πανεπιστημίου Αθηνών και κάτοχος μεταπτυχιακών τίτλων Masters και Ph.D. (διδακτορικό) σε Θεωρητική Πυρηνική Φυσική από το University of Manchester (Ηνωμένο Βασίλειο). Εργάζεται στη Εταιρία από το 1995.
Πτυχιούχος της Ανωτάτης Βιομηχανικής Σχολής Πειραιά. Εργάζεται στην Εταιρία από το 1993.
Διπλωματούχος Μηχανολόγος Μηχανικός Εθνικού Μετσοβίου Πολυτεχνείου. Έχει διατελέσει διευθυντής παραγωγής και διευθυντής πωλήσεων σε εταιρίες χαλυβουργικών προϊόντων και διευθυντής παραγωγικών συγκροτημάτων εταιριών με διεθνή παρουσία. Έχει επαγγελματική εμπειρία πέραν των 30 ετών. Εργάζεται στην εταιρία από το 2016.
Πτυχιούχος (Β.Α.) του τμήματος Οικονομικών από το Πανεπιστήμιο του Stirling και κάτοχος μεταπτυχιακού τίτλου Masters (M.sc) in Computing Science από το Πανεπιστήμιο του Newcastle upon Tyne. Εργάζεται στην εταιρία από το 2003.
Επί 20ετία διετέλεσε Διευθύντρια Ανθρωπίνων Πόρων του Ομίλου της ΜΠΗΤΡΟΣ ΣΥΜΜΕΤΟΧΙΚΗ Α.Ε. και της CHIPITA INTERNATIONAL S.A., ενώ θήτευσε σε στελεχιακές θέσεις του τομέα της διαχείρισης των Ανθρωπίνων Πόρων και των Εργασιακών Σχέσεων πολυεθνικών εταιριών (CARREFOUR, MAKRO). Υπήρξε μέλος του Δ.Σ. του Οργανισμού Απασχόλησης Εργατικού Δυναμικού (Ο.Α.Ε.Δ.) ως εκπρόσωπος του Σ.Ε.Β., και συμμετείχε σε επιτροπές του Συνδέσμου, όπως η επιτροπή του άρθρου 15 του Ν. 1264/82 και η ομάδα εργασίας για τα Εργασιακά θέματα. Εργάζεται στην Εταιρία από τον Σεπτέμβριο του 2020.
Πτυχιούχος του τμήματος Οργάνωσης και Διοίκησης Επιχειρήσεων του Οικονομικού Πανεπιστημίου Αθηνών, κάτοχος Master of Science (MSc) in International Economics, Banking and Finance από το Cardiff University με σημαντική εμπειρία στον χώρο, εργάζεται στην εταιρία από τον Νοέμβριο του 2023 και ανέλαβε καθήκοντα Επικεφαλής της Μονάδας Εσωτερικού Ελέγχου και Εσωτερικής Ελέγκτριας τον Μάιο του 2024.
Η εταιρία διαθέτει Μονάδα Εξυπηρέτησης Μετόχων και Εταιρικής Επικοινωνίας, επικεφαλής της οποίας είναι η Ιωάννα Όρκουλα, η οποία είναι πτυχιούχος του τμήματος Δημόσιας Διοίκησης του Παντείου Πανεπιστημίου με σημαντική εμπειρία στον χώρο και εργάζεται στην εταιρία μας από το 2008.